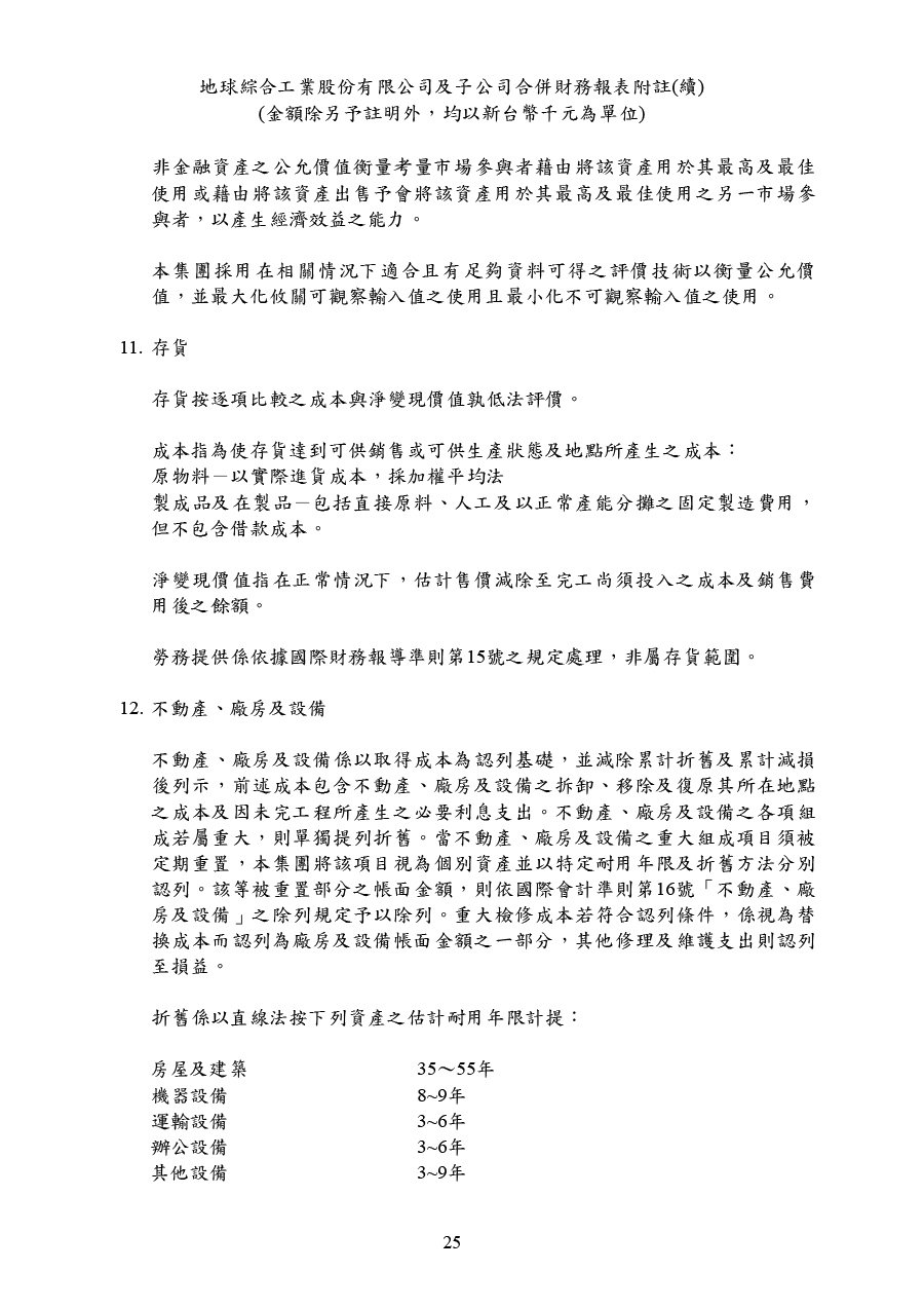
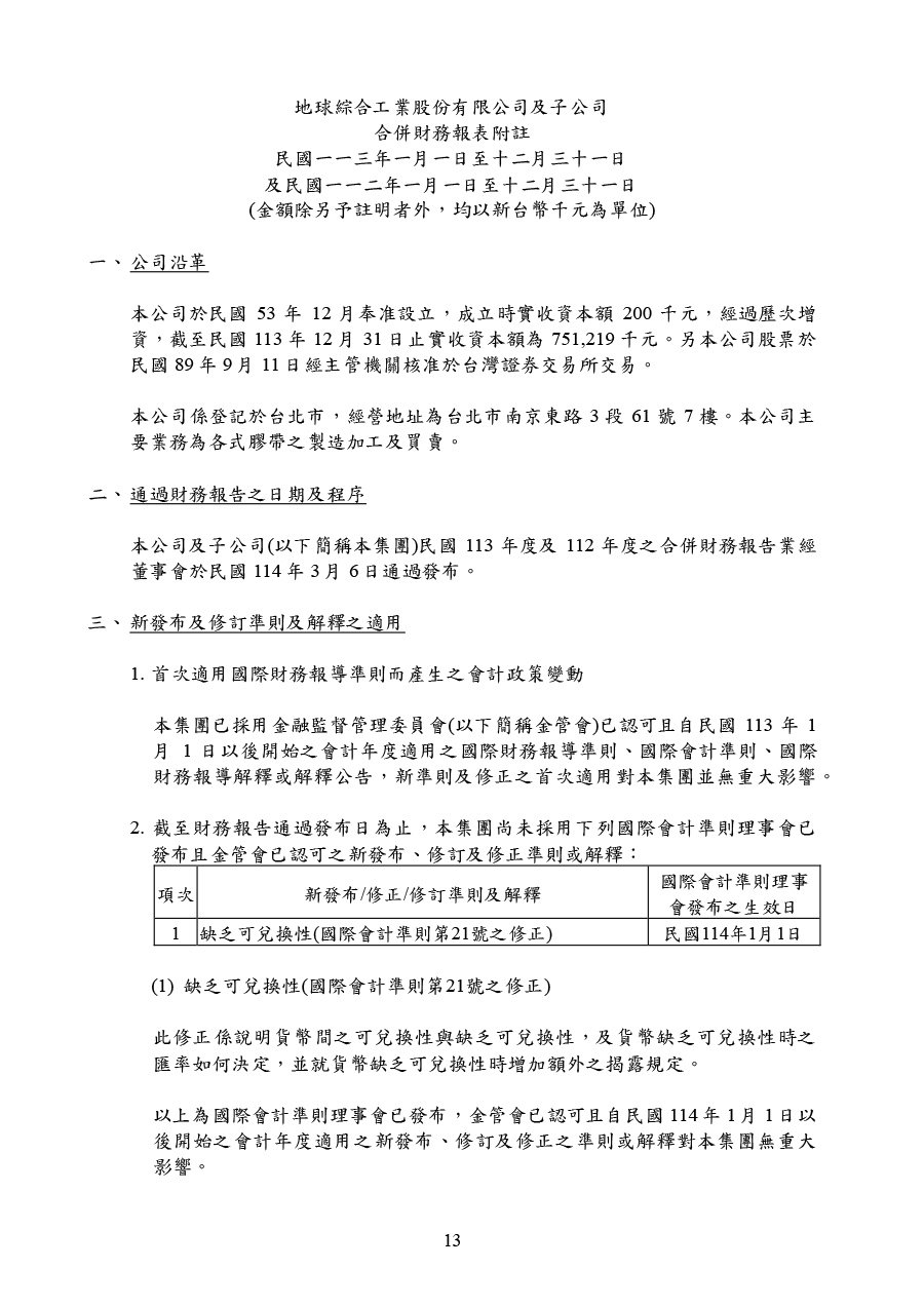
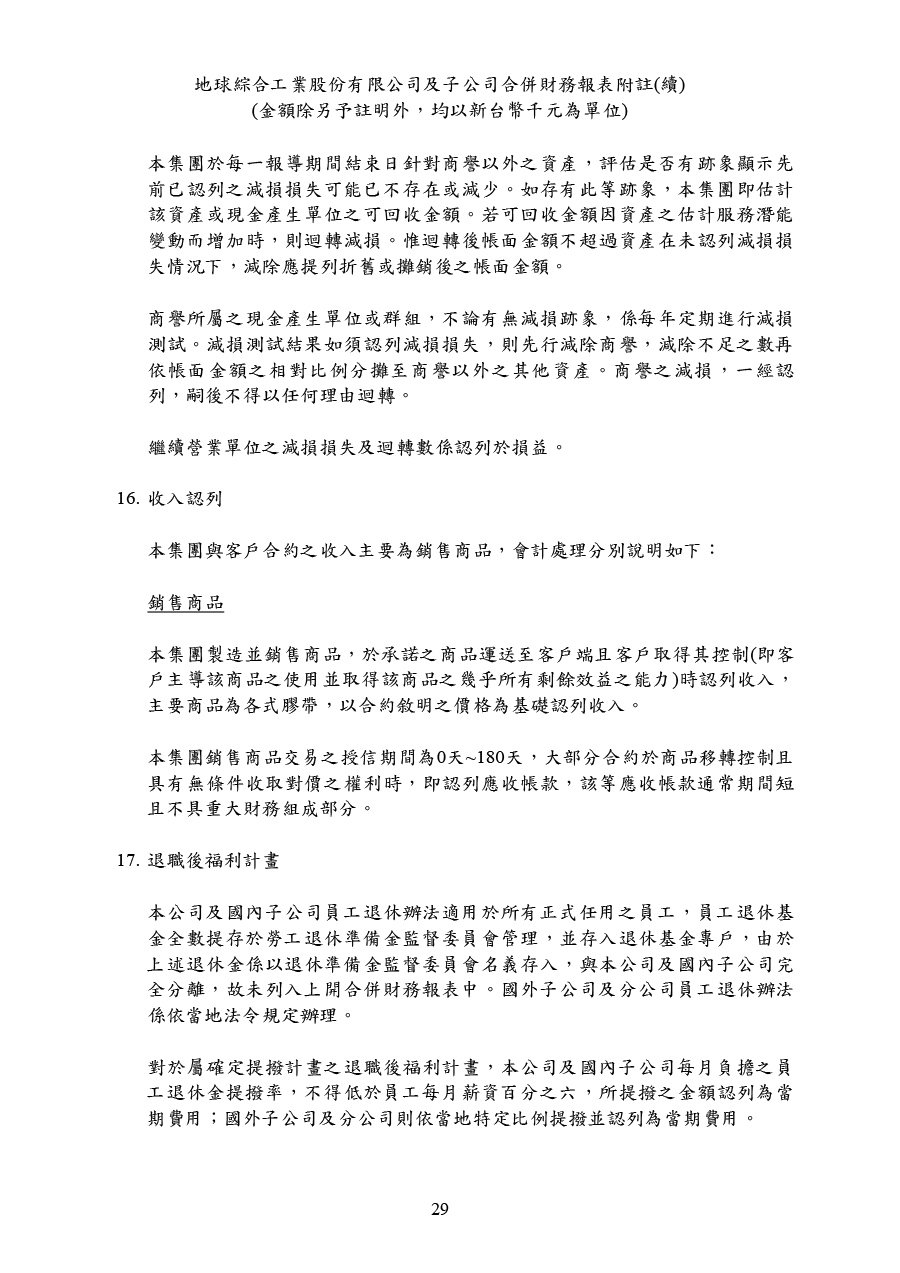
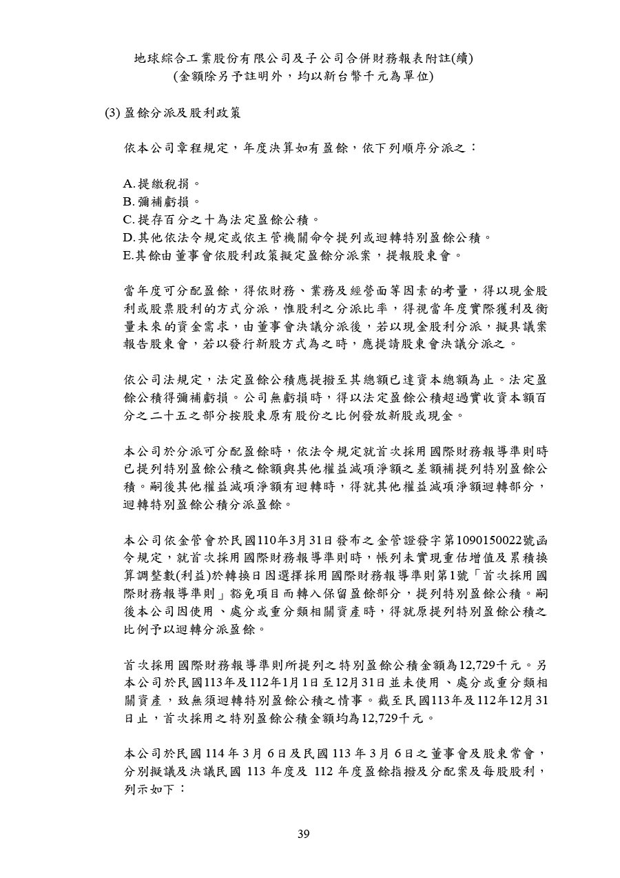
Globe Tape NEWS
113年第四季合併財務報告

113年第四季合併財務報告




































































Published Jun 04, 2025 Views 456
TOP